Le Kevin Lucid chart Home Network
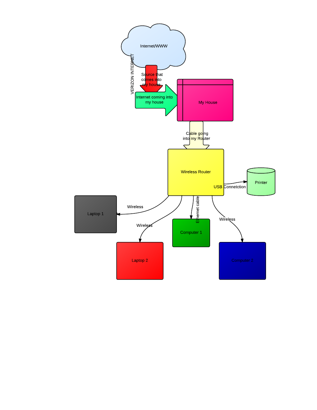
This chart is the chart of my home network. This is how it spreads throughout my house and the electronics that we have. My home network has laptops, computers, and phones, connected to it and they use the internet. It also is very organized.
My OMG MOMENT was when I learned some pretty interesting things about the internet like how it connects from places and how fast it sends packets throughout the web. Also I've learned the internet can do some fascinating things. The internet is like a spider web, because there are some many things connected to each other.
If I was teaching someone about their home netweork, I would tell them to protect their internet with a password so no bots or random people can use their internet. I would tell them to organize their LAN so it's not messy. I would also tell them to see if their internet comes into their house by a cable or phone line. Also I'd tell them to know their Internet Service Provider.
My OMG MOMENT was when I learned some pretty interesting things about the internet like how it connects from places and how fast it sends packets throughout the web. Also I've learned the internet can do some fascinating things. The internet is like a spider web, because there are some many things connected to each other.
If I was teaching someone about their home netweork, I would tell them to protect their internet with a password so no bots or random people can use their internet. I would tell them to organize their LAN so it's not messy. I would also tell them to see if their internet comes into their house by a cable or phone line. Also I'd tell them to know their Internet Service Provider.
Comments
No comments have been posted yet.
Log in to post a comment.