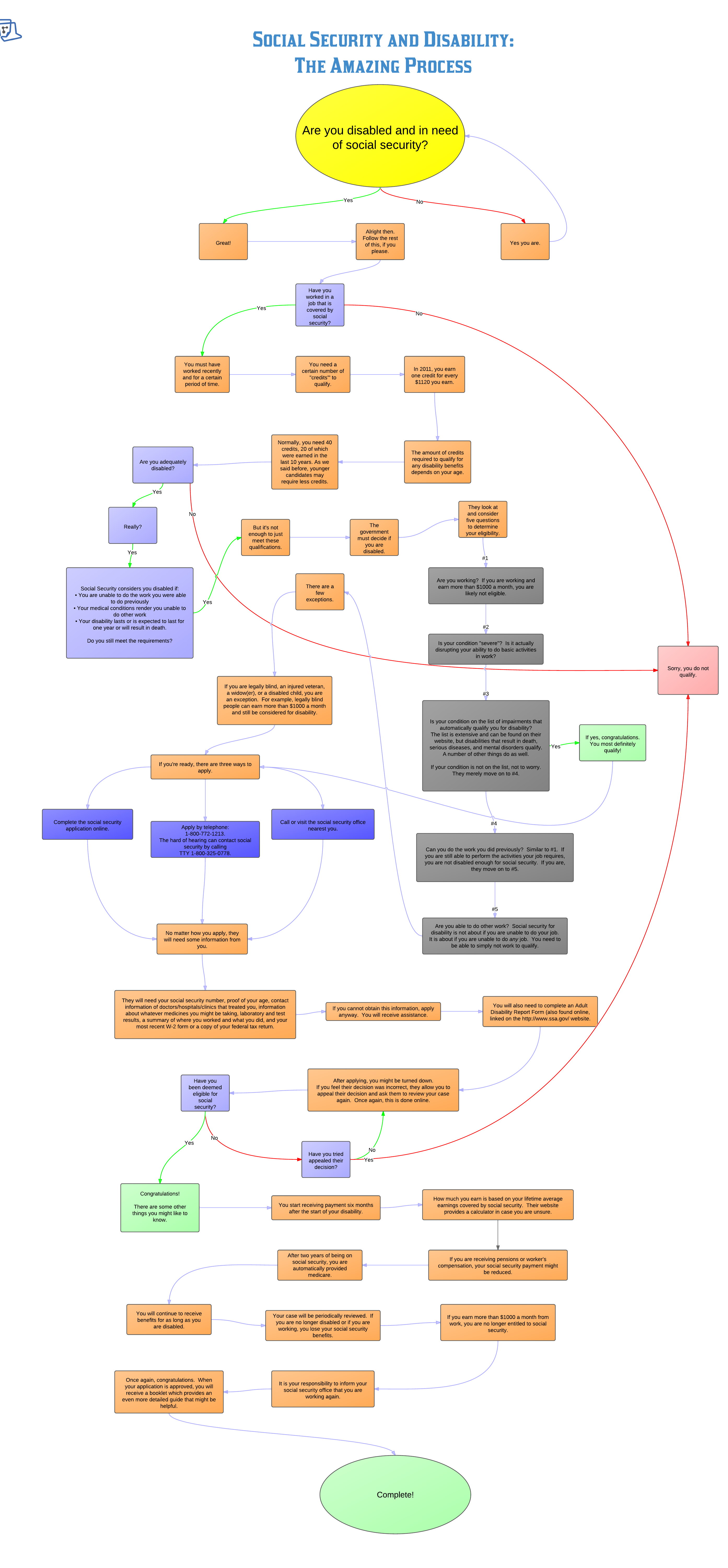
Social Security/Disability Flow Chart

SocialSecurityDisabilityLonerdary
SocialSecurityDisabilityLonerdary
   
To view our flowchart, click HERE son!


The task that Dylan and I selected was social security/disabilty benefits and how to apply/qualify. It was very interesting doing this and learning more about how you really apply and qualify for social security/disability benefits. I learned many new things that I didn't really know before and truly how you can be considered disabled. As for the first step of finding out the research and such, it was relatively easy since we only had a few things to look up and we were very efficient with our time so we could complete the project to perfection. It was very easy to get used to using the LucidChart app given to us and it just took a matter of learning the whole process, summarizing it, and putting it into a format of steps that is easy to comprehend and straightforward. 

     As for the paperwork, it was pretty simple and easy since the whole process was all online and the steps for the online process was straightforward. I believe there is a paperwork version of the online process, but you have to visit a social security office to obtain it I believe. The thing with the online version is it can tell when you are putting in accurate information and if you put something that is inaccurate it will tell you.

     As for the beuricratic process, I would not change anything about the beuricratic process flowcharted because it was very on point. Maybe change up the design or even go more in depth, but other than that, the flowchart was on tact. I believe that the systems have become so complicated because some people try to cheat the system. For example in our topic specific, many people could try to say they are disabled when they are not and get money that they really should not have. The system is put together in a way that is fair and very specific so no problems come up at hand. It was an insightful project. Cool.












Comments