• Log In
  • Log In
Science Leadership Academy @ Center City
Science Leadership Academy @ Center City Learn · Create · Lead
  • Students
    • Mission and Vision
  • Parents
  • Community
    • Mission and Vision
  • Calendar

Rita Willard Public Feed

10 Photo Essay of Globalization in Philly

Posted by Rita Willard in Globalization - Laufenberg on Friday, May 25, 2012 at 10:44 pm

  • Click here for benchmark

    Reflection:
    What I found most challenging was writing about the connections between the image and a theme. I tried to branch out and have a varied collection to talk about so that it is not all the same things as everybody else. Plus writing in general is not something I'm best at so it was really hard to get started on the two paragraph explanations and have them be deep, meaningful, and insightful. When I first thought about this project I tried to get images that I knew I would go past on my everyday routine and try to find a deep connection to globalization with it. So for the first week I woud look very carefully at my surroundings and try to pick out stuff that nobody would really think twice at in regards to globalization then I went around having a regular camera, my phone camera and some pictures that I got from friends because I enlisted their help with gathering all the photos I needed. Personally my favorite image is the one of my dog. I love her so much that it scares my parents when I hug her because I may just squeeze to tight and pop her head off. Anybody that has seen me with my dog can guarantee that I love her the most and that she is my favorite being in the whole world. I learned a lot about the background of a lot of things and how there is a heck of a lot more globalizing going around then what I previously thought there was.

Be the first to comment.

Q2 History BM

Posted by Rita Willard in American Government - Laufenberg on Thursday, January 19, 2012 at 7:38 pm
​Link to Luna's page
Link to video

Reflection:

We chose this topic because it was easy to explain about and it really was important to us as voters and as women. I liked how the project gave us a free reign to make the video however we wanted, although I found it challenging that it was supposed to be a video. My group had three people in it and getting us to share the work equally was very difficult because there is no place online that lets us all share and edit together. The most interesting fact that we learned was that the final vote for women's suffrage came down to one man and that, that one man was very whipped by his mother. This project could be improved by making the time limit shorter because 5-8min of video is a lot of video. We ran into trouble with this video when it came to editing time because we had to do all the exports and imports and sharing onto a flash drive then give it to someone else then do it again so that everybody could do an equal amount of work. I thought that our teamwork went very well, I was in a good group that pulled their weight and we worked very well as a team. If I had to do it over I would change the way we went about creating the video. The video itself could have been better with more angles and shots to get all of our full faces in it, we could have probably gone about editing the video in a better way and you could clearly see that we were reading from a script. I learned more about women's history and more about myself with regards to how I feel our our government and our government in the past.
Be the first to comment.

Lobbying Blog Post 3

Posted by Rita Willard in American Government - Laufenberg on Thursday, December 22, 2011 at 2:50 pm
I would say that when spring comes around my issue of legislation, the cleaning of Philadelphia parks will be good. Despite the hard times that the economy is going through, people really love their parks and the beauty that it brings to the city. There are forums that people can find and add in their two bits to the issue. Mayor Nutter has put in place last year the "unlitter us" campaign to encourage people to clean up the city and the parks. There are also other groups that are dedicated to helping make parks look great and they have brought a mass amount of support and volunteers to the cause.

The only Philadelphia city council members that would be needed to make any bill to help the environment go smoother would be, Councilman O'Neill, Councilwoman Miller, Councilwoman Blackwell, and Councilwoman Krajewski. Those council people are not members of the Philadelphia Parks and Recreation and may cause a protest about the distribution of money, though if it comes to a vote, there will be something done to improve parks and make Philly move forward because the majority of the city council plus the mayor is in support for the cleaning of Philadelphia parks.

As far as I know, no one else is working on the topic to make sure that Philadelphia parks are clean. I believe that I could influence some people in my school but there are already a lot of people who would love to see parks be pretty. The time frame for this would have to be in the nicer weather, around April or May would probably be the earliest of starting time frames before when anything will start moving.
Be the first to comment.

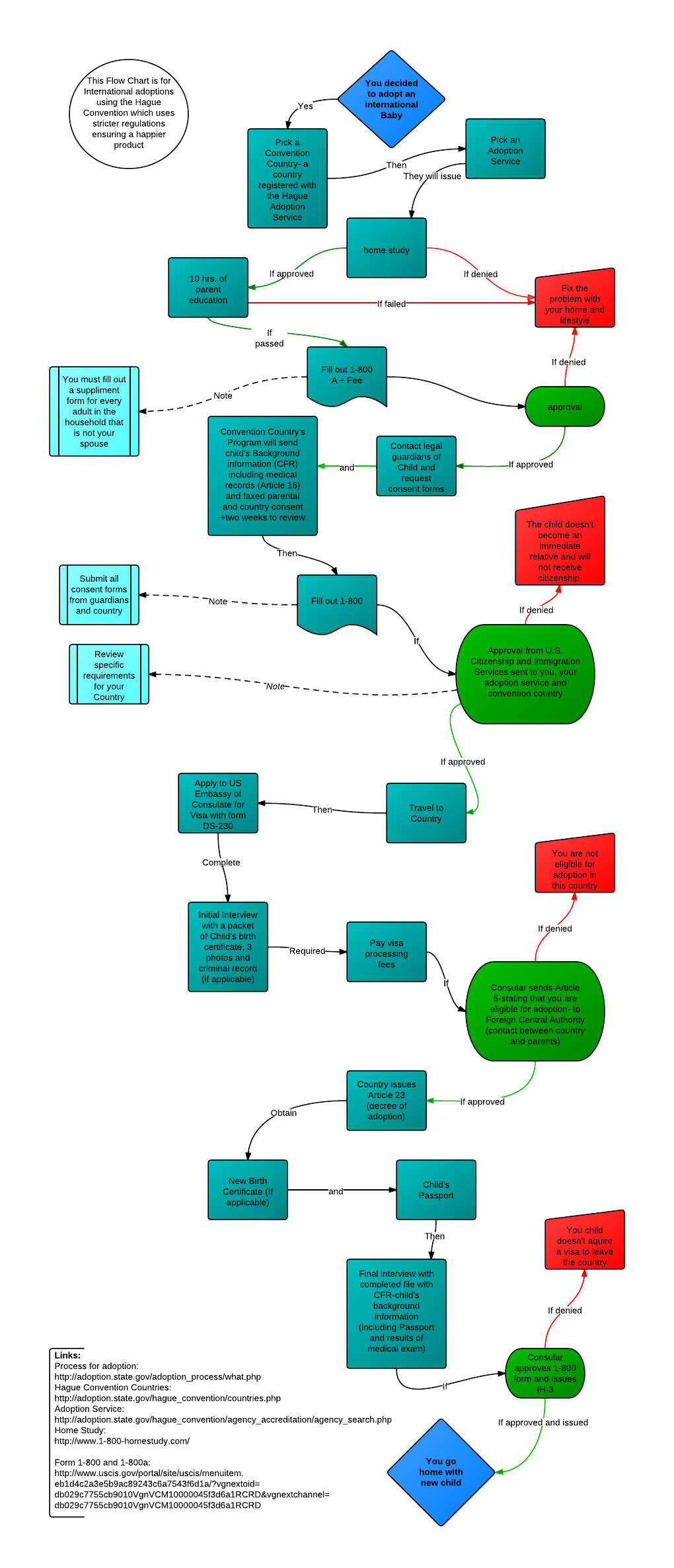
How to Adopt an International baby

Posted by Rita Willard in American Government - Laufenberg on Friday, December 9, 2011 at 12:28 pm
Rita Willard
American Government
D-band

​Web site link here
InternationalAdoption

The bureaucratic task that my partner Julia and I were doing was posing as partners and adopting and international baby, specifically a child form the Philippines. What we did was first to find out all the details that goes into getting a child from a different country and what all the words like Hague and Non-Hague meant in relation to the adoption process. Then we had a little fun creating aliases on what we were going to put onto the forms that needed to be filled out. After that we downloaded all the forms we initially thought we needed like the ones that were just for adoption before we thought about the process of getting to the country. Then we had to go back and fill out passports and the visa card for the incoming child. After, we finalized the flow chart and added notes to places we know wasn't mentioned until you see the form.

The paperwork was all levels of emotion. When it first started out it was pretty straightforward like the passports, they just needed your name and numbers and it was boring and repetitive but then it got to the Visa immigration card and that was so long to read and fill out. Trouble did not start until the actual forms for adoption like the forms that determine if your suitable to adopt and the forms that made the child into an immediate relative, they had terms in there that I did not understand and they had you bouncing all around. For example, if I checked box A I had to go to question 6 but if I said no to question 6 I had to go back to question 4. It was really frustrating to fill out those forms because of all the confusion and also there were huge sections where I was basically writing the same thing over and over again.

If I could change one thing about the bureaucratic process, I would cut out a lot of the things that are repetitive like the information about the parents and the constant asking of the name and number and email and address, if they already have the information from the form before it that you were supposed to turn in at the same time, why can't they combine the two forms and stop drawing out the process of international adoption. I realize that they do not want anything to happen to the children but they should look more into criminal background and economic background to make sure that the kid will be taken care of if they leave the safety of the shelter.
I think that the systems have become so complicated because there is a lot of people and they want to be as careful as possible. 


InternationalAdoption
InternationalAdoption
Be the first to comment.

ScotusBlog: Smith vs. Cain

Posted by Rita Willard in American Government - Laufenberg on Friday, December 2, 2011 at 11:53 am
In the Smith vs. Cain case there were two main questions: 1) Whether there is a reasonable probability that the outcome of Smith's trial would have been different but for Brady and Giglio/Napue errors 2) whether the state courts violated the Due Process Clause by rejecting Smith's Brady and Giglio/Napue claims​
Smith vs. Cain originally takes place in New Orleans and it about the Orleans parish prosecutors with holding evidence to a case involving five murders that Juan Smith apparently committed. The prosecutors withheld material evidence and smith is arguing that it was an unfair trial because the 5th and 14th amendments says that the prosecutor has to show the evidence to the defendant. This gets supreme court attention because with holding evidence has been a reoccurring event for the Orleans parish prosecutors and having the defenders having an unfair trial is also a violation of the 6th amendment. It happened with the cases Brady vs. Maryland, Kyles vs. Whitley, and Connick vs. Thompson. The prosecution did say that they didn't give the evidence and that it was a harmless error but it was witness statements which became inconsistent as the trial went on which is actually pretty important for the trial.

I think that the court will give Smith another trial because it sounds like the court hates the Orleans Parish prosecutors so they would probably be very happy to spite them even though Smith was convicted for murdering five people.
Be the first to comment.

Lobbying Blog #2

Posted by Rita Willard in American Government - Laufenberg on Wednesday, November 16, 2011 at 10:02 pm

Curtis Jones jr. represents me because I live in the fourth district, he is also the person who drafted and sponsored the “Growing Greener” movement that has made Philadelphia cleaner in projects dealing with parks and recreational things. My representative Mr. Jones is not just interested cleaning parks and recreational places but he also is big into other stuff like transportation and public utilities. He has interests that are lengthily and important to keeping Philly a good city. According to this site from the Philadelphia city council, Curtis Jones jr. is a member of a broad number of topics that he fights for everyday. What Mr. Jones and I both have in common is the interest of parks, recreation, the disabled and the handicapped, the environment and a working knowledge of housing and the homeless. From all that I have read I can tell that the councilman really loves Philadelphia and really does want to change it for the better.

More sources

More sources

041609_curtisjones_400
041609_curtisjones_400
Be the first to comment.

Lobbying Post #1

Posted by Rita Willard in American Government - Laufenberg on Wednesday, November 16, 2011 at 9:55 pm
I am lobbying for the clean up of all Philadelphia parks. Parks get dirty, it is what they do but within that dirt is glass and cigarette buds from careless, thoughtless people, this is harmful to children when they play on it and it is unacceptable. My motivation for this project was my recent visit to the doctors office to get a tetanus booster when I cut my hand on rusted metal when I was in a park local to my house. According to this site, everybody in the city council was up for helping the “green” plan, which included open spaces i.e., parks so he had no opposition in getting support. The city council of Philadelphia has made this into a resolution that has already gotten funding to make it happen.
Be the first to comment.

AG Bill-Law BM Q1

Posted by Rita Willard in American Government - Laufenberg on Wednesday, November 16, 2011 at 8:06 am
Click here for my awesome benchmark!

Reflection
I chose this bill because I saw that it was passed very quickly and I thought that it would make for an interesting topic but I also saw that it had a then and now focus because it was made into a law in 1996 but Obama brought it up during his presidency to discuss and argue about. I chose the particular presentation format of a wiki because I was familiar on how to work it and how to make it click out to different pages when the hyperlink was clicked. In wiki I chose a notebook format because I thought it would be ironic with a laptop school and an online project in a "notebook." Some of the challenges for this project was time management and internal destruction. I was so over whelmed with the first quarter and not getting all my benchmarks at the same time, that my planning for doing the benchmark was way off my original plan. My internal destruction was myself telling me it had to be better so do not turn it in yet and my forgetfulness in that the project flew out of my mind. If I were to do this project again I would defiantly make the poem longer and put it on a different site where instead of entire pages dedicated to a couple explanatory sentences I could have little blocks like the comment stickie on googledocs pop up. My research told me that getting a bill to become law can go either way in getting there fast or slow and it all depends on the biase of the Congress people. I can not say that the research was hard but at the same time I can not say that it was easy, somewhere in between is where I stand.
Be the first to comment.

Willard+Johnson_S+S BM

Posted by Rita Willard in Science and Society - Best on Friday, November 11, 2011 at 2:18 pm
Jacécto ( ja - kay - toe)
This recipe is good with handmade or boxed pasta 
 
Homemade Pasta
If you are going to make homemade pasta, first know that you are gonna get your hands dirty so chill but if you double or triple the batch, it will get exceedingly harder to do correctly. Solution to a needing more food: make a normal batch several times
ingredients: 2-3 people
2 eggs
1 1/2 cups of flour

1. on a hard smooth surface surface place the flour in a mound then dig a well in the center of the flour to make a volcano.
2. crack both eggs and make that your lava
3. with a fork, slightly beat the egg inside the confines of the flour walls and slowly add in the flour form the sides
4. if the egg escapes or if the egg is getting whiter from the flour, its time to dig in with your hands.
5. With both hands combine the flour and egg and when 80% combined switch to kneading with your palms.
6. with only your palms squish the dough together til it becomes smooth and elastic, this will take at least 6-8 minutes so don't become discouraged if it doesn't happen immediately.

With a rolling pin:
roll the dough to desired thickness and cut as evenly as possible
then lay the pieces out (preferably on a drying rack)

with a pasta machine:
follow the instruction from the machine
then lay the pieces out (preferably on a drying rack)

cooking the pasta:
set a pot of salted water out to boil
when water boils dump pasta in
pasta will be done in 2-4 min so do this step after the rest of the meal is done

if doing boxed pasta, follow box instructions
Main Dish
- 1/4 in thick ring of onion ( Minced )
- 2 cloves of garlic ( minced )
- 16 oz / 1 package of mushrooms ( Sliced )
-  1-2 cups Green Beans ( )
-  1 Carrot ( minced/ sliced )
- 1-1 1/2 lb of chicken breast ( slice into small chunks )
- three pinches Dried basil
- two dashes red pepper
- two dashes Black pepper
- three pinches Dried cilantro
- two Fresh Sage
- Fresh Rose mary
- Fresh Oregano
` Fresh mint
- a dash of Ground ginger
- 1/4 cup mozzarella cheese
- two dash Garlic powder
- 1 teaspoon Dark chili powder
- 1/2 teaspoon Cayenne pepper
- 3-4 teaspoons Unsweetened chocolate ( powder form )



Jacécto
    1.    Heat a large sauce pan with oil, garlic  and onion over low heat
    2.    Chop up your vegetables if you haven't already
    3.    When oil is hot add mushrooms
    4.    Cook mushrooms until reduced in size and are brown. When mushrooms are slightly browned add green beans and carrots. Cook until carrots and green beans are slightly crisped ( we recommend tasting)  season to taste with seasonings in ingredients list above.
    5.    Take off heat and cover with lid.
    6.    Next put oil in frying pan and put on low heat. Add onions and garlic and chicken juice(if any left over from package)
    7.    brown the onions and garlic then add chicken
    8.    cook chicken til slightly pink inside, remember to stir
    9.    add tomato sauce and bring to a simmer
    10.    add spices again and let simmer another 1-2 minutes
    11.    add the tomato and chicken to vegetables and cook til the entire concoction simmers
    12.    spread the deliciousness over a bed of pasta, top with cheese and eat

Analysis:
Jaceto is about 80% whole foods and the other 20% is the flour used for the homemade pasta because we didn't plant, harvest and grind the flour, the spices were not grown or ground by us. We did not grow the vegetables or raise the chicken for its eggs and meat and we did not make the cheese on our own. The tomato sauce was made by Rita's garden and ground in the blender and all in all this meal is very unprocessed because we made it ourselves without added weird chemicals and we did it with 100% organic food without hormones or pesticides or frozen boxes. Since we did not use boxes and anything that had over five ingredients (coco powder) this was a hard meal to put exact calorie or fat content estimate onto it. This meal was had at least 4 servings of vegetables in it and had a nice tasty serving of meat into it so the body would like it very much but if you ate nothing but this meal, a lot of bad things would happen to you like dying of thirst, getting skinny from no sugar, or losing diabetes so the doctors would be out of work. When we bought the ingredients(veggies+chicken) for this meal, we made sure that everything was from America and the majority of it, from the east coast. Cost wise it was much cheaper than fast food. When we went out to buy this stuff we went out to make this meal for at least 6 people, in total the bill was about $20-25 and when we looked at the menu of a local Chinese store, feeding 6 people would have cost us at least $40-60, which would have been ridiculous. If we were to have had to grow the veggies like the carrots, the tomatoes, and the mushrooms ourselves, this meal would be completely different because at this time of year, some of the veggies are not in season and even if we had a green house, it would have taken us a lot of time to wait for the veggies to grow. Why wait several months when you can get it in 10 minutes? That question is the reason supermarkets and restaurants import food, consumers and demand. Our meal was very good and we worked hard in making it tasty so look at the recipe and enjoy.

Reflection:
This unit was a very informative unit that really excited me to learn more. Because I really like to cook, this was the best unit possible for me to learn about. I learned about my all about my role as a consumer and about how much goes into getting me to be the consumer, like the producing, the managing, and the advertisement about growing/raising food for me to eat. The biggest problems that I find with our food and it's system is the dishonesty that happens to produce the food. I am left in the dark about what really happens to my food and they, the corporations, cover it up so that I may be attracted to buying their product. It's a problem because I can't make the best choice healthy or moral-wise because I do not know what they are doing to make my food. Some changes I could make to my food choices would be to eat a heck of a lot more vegetables, I could buy everything at a local co-op where everything is locally grown, and I could stop buying take-out. I would be willing to do the first two and perhaps cut back on the third and that would make my a lot healthier than I am today.

Markia's reflection
This quarter I learned a lot about the legal system connected to our food production. For instance,  some of the people making the big decisions have previously worked for some of the major food companies. It even seems as if they may still be connected to these companies and are making decisions   I feel that I should know about this information ,being a consumer in this food system. If more people knew about what was happening with our food system there would be some serious changes as to how our food is treated and what is put into it. After watching "Food Inc." I realized that the major changes that need to take place in our food system are how our food is produced and what the product is . The reason being that the big CEO's of most of these companies do not really care what is happening to the food or what is put into it as long as it is profitable and taste good. If we were to monitor more closely what was being put into our food, how it was done, and who was doing it the food produced would most likely be better for us. To make these changes there would most likely have to be more money spent on making more standards for these companies to follow and the American people who eat these foods would have to realize what their food goes through. I personally am willing to make these changes but I am not sure what would have to be cut or changed if this were to happen. Certain situation could make me change my mind depending on what would be changed.
Screen Shot 2011-11-11 at 3.09.42 PM
Screen Shot 2011-11-11 at 3.09.42 PM
Screen Shot 2011-11-11 at 10.24.06 PM
Screen Shot 2011-11-11 at 10.24.06 PM
Be the first to comment.

What if Amelia Earhart returned...

Posted by Rita Willard in American History - Laufenberg on Monday, June 13, 2011 at 1:28 pm
benchmark here

What I like most about this project is the fact that we get to change history,what was hard though after the initial excitement was getting solid ideas that would be interesting and wholesome. The actions I make Amelia Earhart do speeds up the historical record because I make it so that she inspires women so that they have a huge leap into politics and the military and getting everything done efficiently. I thought that if women were a larger factor earlier, things would get done faster and people would be. Also because women are more emotional and mostly rule their actions by that, America is a more accepting and loving although with having a swelled military, America is still the most feared nation if they get pissed off. This project could get improved by slowing down and fully elaborating on different points. I also feel that it can be improved if only one other person was making it with me. If I had to do it over again, I would keep my folder in the classroom so I didn't lose it and have to start from scratch again. I would also plan my time better so that i could get it done before the due date just in case something happened.
Be the first to comment.

Musical Intrument Blog #1

Posted by Rita Willard in Physics - Echols on Sunday, June 12, 2011 at 5:19 pm
I think that I would be interested in making a thumb piano, it is a hand held instrument with metal keys that vibrate to make sound. It is very pretty sounding when tuned, and the way that it gets tuned is how long the metal keys are. Because it is small and gives off such a pretty clear sound, it does make me think about how i can create and change that sound. What i observe when i look at a thumb piano being played is the metal makes it sound from vibrating on other metal. Contrary to what it looks like from far away, the thumb piano has a metal strip that lays underneath the keys and i notice that when it gets played the keys vibrate up an down on the metal strip, producing the sound in waves.
i found this site helpful
Thumb Piano Tuning
Thumb Piano Tuning
Be the first to comment.

5 Photo Story

Posted by Rita Willard in American History - Laufenberg on Thursday, April 14, 2011 at 11:45 pm
tmontage18-50marchbabe-ruth-sultan-of-swat-1920s1920s-12
1920s-12
1920s-12
Be the first to comment.

Q3 NHD Benchmark and Reflection

Posted by Rita Willard on Friday, March 4, 2011 at 9:09 am

Reflection
I chose the topic because I wanted to know more about it. History has never really interested me but looking at what other people(in this case nations) think and do to a person(nation) that they dislike is always some sort of spark to get me into watching or looking what happens. I chose the website format because I felt that I knew what I was doing and could create a good product with different aspects like both text and video instead of just text or just video. I ran into trouble in this project with the process paper because I am not strong in the writing area so it took me a while to get to writing the paper. I thought that I combined the video and the written parts very well and did well in getting primary sources to back it up. If I had to do it over I think I would change topics because the topic I picked was old and depressing and was not as good of a topic as I originally thought it would be. I would also change the way I went about the project because we were told we would have class time so I tried to use that to get people to look at it and help me but we never got class time so it was never critiqued well because my time after school is filled with responsibilities so there was never really enough time. I learned that my new time management has to get even better and I learned that I should never underestimate a project that looks small cause if it looks small its actually gigantic.

Be the first to comment.

St. John the Baptist: Man and Church

Posted by Rita Willard in American History - Laufenberg on Monday, November 15, 2010 at 12:33 pm

file:///Users/rwillard/Desktop/American%20History/Q1/St._John/The_person.html

Just in case you are unfamiliar with iweb sites, you are able to click on the links at the top to view different pages (in this case, at the top under my name is three links called the person, the place, and my works)

Tags: Building History, buildinghistory water, water
Be the first to comment.

Election Interview

Posted by Rita Willard in American History - Laufenberg on Tuesday, November 2, 2010 at 3:44 pm

I interviewed two people and both were reluctant to do video or audio podcasts so here are my written interviews


Name: Dave


Q. What motivated you to come out and vote?
A. I vote at every election because I want to help make a difference.

Q. What would you like to see changed in out political systems?
A. I think I would love to see a smaller government and a lot less spending.

Q. Where have you encountered the highest amount of ad campaigning?
A. Most defiantly the T.V. they love smashing each other and sometimes it gets a little funny.

Q. Are you always sure of who you are going to vote for when you walk into the booth?
A. Mmm I would say about 90% sure.
Q. If one of the candidates was there shaking hands and asking for your vote, would it sway your decision?
A. Maybe if he had a great dictation about his cause, perhaps I would

Q. What changes do you hope to see in Philadelphia as a result of this election?
A. Again I would like to see a lot less spending and a lot less transparency

Thank you very much
Your Welcome

Name: Mike

Q. What motivated you to come out and vote?
A. It is my civic duty

Q. What would you like to see changed in out political systems?
A.  Well currently we have a very huge 2 party system and they need move out of the way for more parties to come in, make a say and help change things.

Q. Do you vote in every election
A. Yes, yes I do

Q. Are you always sure of who you are going to vote for when you walk into the booth?
A. Absolutely

Q. What changes do you hope to see in Philadelphia as a result of this election?
A. I hope to see less wasting of resources and no corruption, although the last part is going to be pretty hard to do

Q. Where have you encountered the highest amount of ad campaigning?
A. The T.V. though the little ads you get in the mail have becoming a lot more frequent

Dave's Picture is the 1st one
Mike was camera shy but he let his dog take it for him #2
IMG_6618
IMG_6618
IMG_6619
IMG_6619
IMG_6621
IMG_6621
IMG_6622
IMG_6622
IMG_6623
IMG_6623
IMG_6624
IMG_6624
IMG_6633
IMG_6633
Be the first to comment.
RSS
Science Leadership Academy @ Center City · Location: 1482 Green St · Shipping: 550 N. Broad St Suite 202 · Philadelphia, PA 19130 · (215) 400-7830 (phone)
×

Log In