¡Hola, Lionardo alaña.

 Saludos desde filidelfia.

 

¡Hola! ¿Qué mas? ¿Como te llama? Soy quince años. ¿Quanto és? ¿Qué tiempo hace hoy el Maracaibo? El filadelfia Mucho Frio. Tambien correr me encanta. Tambien cocinar me facina y me gusta leer. ¿Y tú? No, no me gusta bailar. Ne me gusta cantar y no me gusta escucher escuela ¿Y a ti? ¿Qué te interesa? ¡Soy comico y soy bobo y soy el Boxing! ¿Y tú? ¿Cómo eres? Bueno, me voy porque tengo que domir. ¡Adios!

               

                Con carino, Kaboni Bailey

 


4-up on 10-7-11 at 11.42 AM copy
4-up on 10-7-11 at 11.42 AM copy
Photo on 10-9-11 at 11.07 PM
Photo on 10-9-11 at 11.07 PM
(​Me as a baby and me now)
Philadelphia-Eagles copy
Philadelphia-Eagles copy
This is the logo of the Américan football team.
310px-LOVE_Park_Philly
310px-LOVE_Park_Philly
Filidelfia.

Alexa Eddy Q2, orange (new slide

I chose black, again, as my backround because I absolutely love that color and thought that it played well with the type of purple that I picked. I used cursive because I think it's just classy and looks great against black or if it's written in black. I used two pictures of my favorite and I mean FAVORITE singers because they're bands have amazing lyrics (even Ronnie when he was in the old ETF). What I used differently from presentation Zen was make the font as big as you can so that not only can the people in the front see the people in the back can see too (I also got that from peer criticism). Also I tried that whole less is more idea so that people can understand my point. What I got from another site was to make the font look presentable, and to never EVER use comic sans. :) 
Alexa Eddy The Secrets

New Slide - Reflection

I edited my slide so that the picture bleeds off the page, leaving it more eye-catching. The words are still aligned, giving it symmetry, and making it overall easier to understand.
Screen Shot 2011-12-11 at 10.30.18 AM
Screen Shot 2011-12-11 at 10.30.18 AM

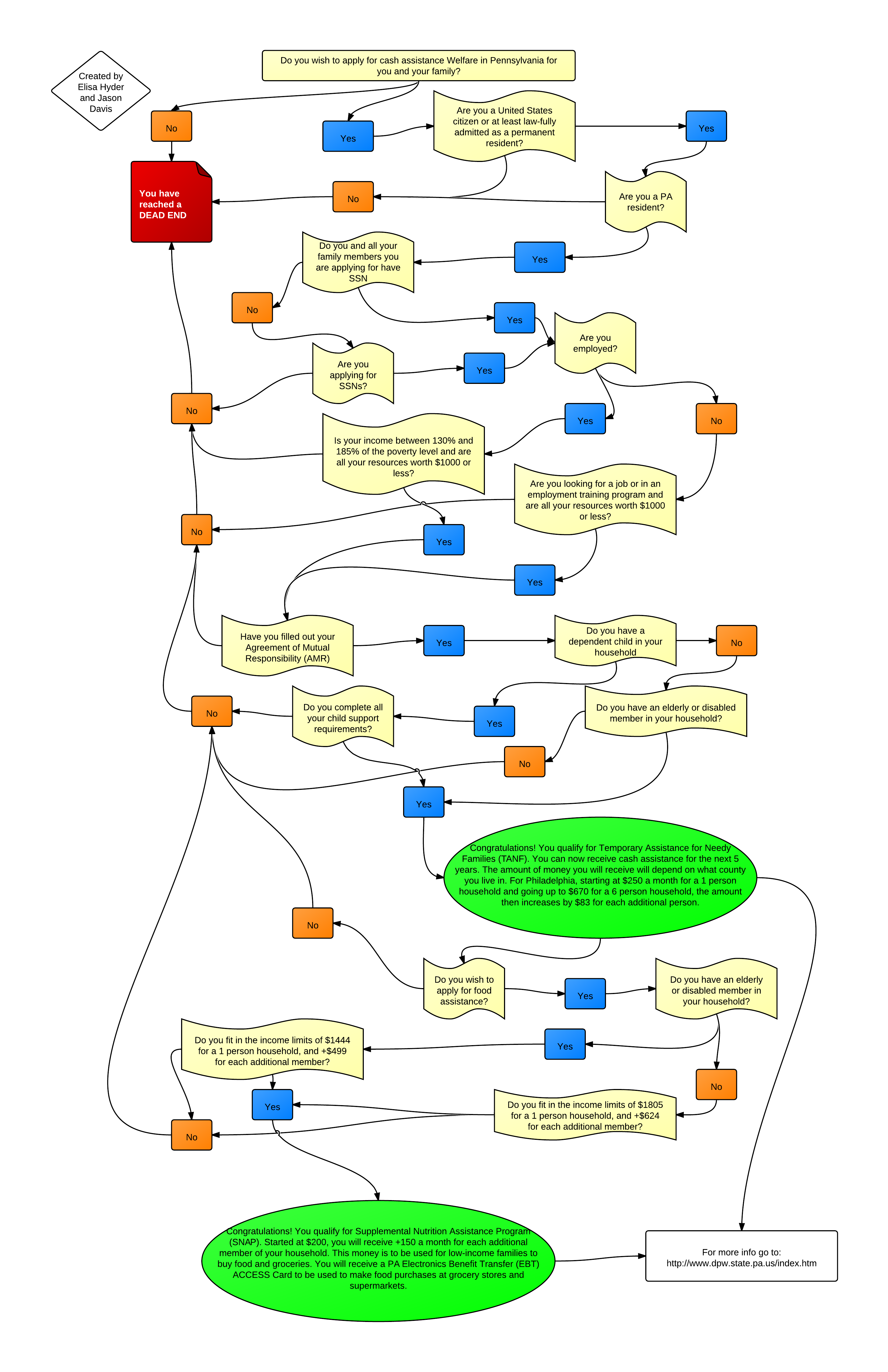
Applying For Welfare- Jason M. Davis

ApplyingForWelfare

http://www.lucidchart.com/documents/view/4a9c-4db0-4edf8030-b256-1a150af16dab


We chose Welfare. The process of this including researching the qualifications for our state and filling out different paper work regarding our employment situation, marital status, and citizenship. The paperwork was fairly straight-forward, however it can tangent you in many different directions depending on your information (as seen in the flow chart). I would change the convenience of it. I understand that the information needed for this is important, however for people who are applying to welfare who may not have a high education or a disorder, it can be a very difficult process.

Titling and Registering a Vehicle/Driver's License Registration

Donna and I worked on the process of registering and titling a vehicle when you come from in state and out of state. In and out of state makes a difference because there are a few extra steps you need to take with your license when you come from out of state. Also, based on how personal you want your car (personalized plates to be specific) there are even more forms you are responsible for. Really the easiest path is to buy a new car from a dealer with normal plates.

 

The paperwork was really easy to fill out, the hardest part was figuring out the actual process in which I had to fill out paperwork. Also I had to decide how personal I wanted my car to be before I started filling things out. Honestly, the only thing I would change is to put all the paperwork online and as you answered yes or no to specific questions you would have the necessary forms made available to you.

 

I think the system is so complicated because, specifically for cars coming out of state or from a person rather than a dealer the government needs to know everything is legit. The government needs to insure that people aren’t being cheated or having things stolen from them without their knowledge.

 

 

CHIP (Lola Akinsola)

AmericanGovtQ2
    The task that my partner, Thea, and I decided to work with was the Pennsylvania state children’s health insurance (CHIP). This company is exactly what the name is. It was created for people to have better health assistance for their children without having to pay for it. It depends on the household income and status for whether one would be eligible for it.

     One may apply for CHIP online, on paper, or over the phone. While my partner focused on the online application, I focused on the paper application, which was mighty tedious. First of all, it was fifteen pages. One must write down very specific details about their living situation like how many miles they drive as if people really pay attention to those kinds of things. The application itself was a little hard to understand so I wasn’t exactly sure if I was filling it out correctly.

     If I could change one thing about the bureaucratic process that we flow-charted, I would try to remove some unnecessary things like how many miles one drives each week. I would do this because I don’t really see the significance of this information. I figured that all that really mattered was the house income and the disabilities in the home.

     I think the system became complicated simply because people lie about their living situations to get money. That’s pretty much the only explanation I can think of. Just like when people file bankruptcy, people may apply for this so they don’t have to pay for their child’s health insurance.

Check the flow chart :)

How to re-locate a license and title/register a vehicle.


Donna Survillo

Flow Chart


Ayanna and I worked together on this project and we chose the topic "Driver's License and Car Registration/Titling." This shows the process in which it takes to switch from one state license to another state and registering a vehicle. It was a fairly interesting and easy process. We gathered the paperwork and filled it out. We also worked together on putting together a LucidChart to visually show the process. 

The paperwork, in itself, was very self explanatory. There were a few things that I needed to clarify with Lauf and the website, but for the most part, it was very easy and simple. It wasn't long or anything and the font was legible. I was very happy with the simple process of paperwork. 

The fact that we need so many different pieces of "evidence" that we're a citizen and a resident of the address that we place on the paper is something that I would change. I understand that it's needed, but it's a hassle to get every little piece of paper that most people have stored away in hard to get places for the mere fact that they don't get misplaced. But in all, I do understand that it's needed and necessary. 

I feel as though the systems have become so complicated because we have so many problems with identity theft and such. They're just being careful to make sure that the person is the person they claim to be. It's very important. Just like the citizenship and residential papers, it's very important that the government systems know for a fact that these people are who they say they are.

Overall, this project was fairly interesting and easy. I enjoyed working with Ayanna as she's very helpful. I wouldn't mind doing a project like this again. This project helped me to better understand the way to transfer your license from one state to another and the way a car is registered and titled.

iChat Image(124284608)
iChat Image(124284608)

How to Adopt an International baby

Rita Willard
American Government
D-band

​Web site link here
InternationalAdoption

The bureaucratic task that my partner Julia and I were doing was posing as partners and adopting and international baby, specifically a child form the Philippines. What we did was first to find out all the details that goes into getting a child from a different country and what all the words like Hague and Non-Hague meant in relation to the adoption process. Then we had a little fun creating aliases on what we were going to put onto the forms that needed to be filled out. After that we downloaded all the forms we initially thought we needed like the ones that were just for adoption before we thought about the process of getting to the country. Then we had to go back and fill out passports and the visa card for the incoming child. After, we finalized the flow chart and added notes to places we know wasn't mentioned until you see the form.

The paperwork was all levels of emotion. When it first started out it was pretty straightforward like the passports, they just needed your name and numbers and it was boring and repetitive but then it got to the Visa immigration card and that was so long to read and fill out. Trouble did not start until the actual forms for adoption like the forms that determine if your suitable to adopt and the forms that made the child into an immediate relative, they had terms in there that I did not understand and they had you bouncing all around. For example, if I checked box A I had to go to question 6 but if I said no to question 6 I had to go back to question 4. It was really frustrating to fill out those forms because of all the confusion and also there were huge sections where I was basically writing the same thing over and over again.

If I could change one thing about the bureaucratic process, I would cut out a lot of the things that are repetitive like the information about the parents and the constant asking of the name and number and email and address, if they already have the information from the form before it that you were supposed to turn in at the same time, why can't they combine the two forms and stop drawing out the process of international adoption. I realize that they do not want anything to happen to the children but they should look more into criminal background and economic background to make sure that the kid will be taken care of if they leave the safety of the shelter.
I think that the systems have become so complicated because there is a lot of people and they want to be as careful as possible. 


InternationalAdoption
InternationalAdoption

Block Party (Kashif Ahmad)


BlokPartyFlowChart

My partner and I researched the process to get a permit for block parties in the city of Philadelphia. For the process, the person who wants to arrange the block party has to do couple things before he/she can get a permit for the block party. First thing that personhas to do is go to "Streets Department" on JFK Blvd to get the application. After that's done, there's two parts to the application first page is a form asking for basic information such as the person's name, address and which block(s) will be blocked. The second page is a petition where the residents of the street thats going to be blocked has to sign it which means they don't have a problem with the street being blocked. It requires the name, signature and address of the resident. 75 percent of signatures has to be residents of that certain block. After that is completed, a 20 dollar check or money order is required with the application. If the application is being turned in 21 days before the event date then the cost will be 45 dollars. Once everything is turned in, wait for the application to process and obtain the permit. In my opinion this process is really simple and easy. Its also fair because without the permission of other residents, a blockparty wouldn't take place. 


Link to flow chart

​Credit Suisse Securities V. Simmonds

Argument Date: November 29, 2011

Weather the two-year time limit for bringing a lawsuit under section 16(b) of the Securities Exchange Act of 1934 is fined when the defendant has failed to comply with the disclosure requirements of Section 16(a). The constitutional issue is that does the 2 year limit in Section 16(b) of the 1934 Securities Exchange Act to file certain insider trading claims begin if the insider has not done what he is supposed to do under Section 16(a)? 

Credit Suisse Securities is a company based out of Zurich, Switzerland. Their a bank that provides company loan for a wide range of clients. Vanessa Simmonds was an investor who owned tech stocks underwritten by Credit Suisse and several other investment banks. Simmonds alleges that the underwriter for the IPO's were in violation of insider trading laws by manipulating stock prices with short-swing transactions. IPO stands for Initial Public Offerings which is the first sale of stock from a private company to the general public.

According to what has happened during the case argument, the court does not agree with either side of the argument. Most of the articles I've read reporting out on what happened during the argument are saying that when a decision is made it will most likely not side with wither party but instead find a middle ground in which no one's argument is fully supported. But it might also lead to systems put into place to prevent this from happening in the future once again.

Links:

"Argument recap: A middle ground on tolling of insider trading claims?"

"Argument preview: Tolling the statute of limitations for insider trading claims"


Credit Suisse Securities v. Simmonds

Credit Suisse Securities is a company based out of Zurich, Switzerland. Their a bank that provides company loan for a wide range of clients.


Weather the two-year time limit for bringing a lawsuit under section 16(b) of the Securities Exchange Act of 1934 is fined when the defendant has failed to comply with the disclosure requirements of Section 16(a). The constitutional issue is that does the 2 year limit in Section 16(b) of the 1934 Securities Exchange Act to file certain insider trading claims begin if the insider has not done what he is supposed to do under Section 16(a)?

Obtaining a Green Card

Screen shot 2011-12-09 at 12.28.11 PM
Screen shot 2011-12-09 at 12.28.11 PM
http://www.lucidchart.com/publicSegments/view/4ee243e4-2004-4861-8b01-6c450a2e55c1/image.jpeg


  

The task that Brooke and I decided to take on was the steps to obtaining a green card. The process a person has to undergo in order to obtain a green card can be a very simple process if the person follows each step correctly. Depending on the status of an immigrant the process varies from a one to two step process. MOST of the paper work was straightforward but some parts required us to really do some research to find out what each part of the application really meant. IF I were to be applying for a green card in reality, the paper work would be simple yet paying for the applications to go through would be hard. This process in total I would say costs over a thousand dollars which could be hard for immigrants to afford being as though it's a possibility they're coming into the United States for better opportunities. As far as my flowchart goes, I would have been more detailed with the flowchart. The process isn't long but I would want to map out some of the questions that would be asked on the paper.  I was reading on how simple it was to get green cards before or just enter the United States period. But now I feel like they stepped it up a notch with the process because so many people are trying to become a U.S citizen that it can soon lead to over population of our country.

Liquor License

image

Link here !

My partner and I choose to look up the steps to apply for a liquor license in Pennsylvania.For instance what needs to be done before even filling out any paper work, the basics. Of course,you have to be of the legal drinking age to and no criminal background. Other than that you have to have things like a have a seller's permit from the state department of revenue and a good location thats meets Pennsylvanias state quota. That is only the beginning of the process to make sure you qualify. After that there is a packet of paperwork that needs to be filled out, it isn't very difficult to fill out , just basic information on the owner(s) and what type of establishment you are trying to apply for. I'm not sure what I would change, to me, everything that is part of the process to get a liquor license seems to be appropriate and fair to make sure places that sell alcohol are well monitored. There may have been incidents concerning different establishments thats sell alcohol thats made the PLCB board want to make the process more full proof. I like the fact that Pennsylvania has a quota system for liquor licenses. I feel that this decision was for the best , this keeps alcohol distribution more evenly match with the people in the area.

Liquor License




LL

My task that I selected was a liquor license for a restaurant of some sorts. Basically the flirt thing that may partner and I did was find the paper work that we had to fill out. Since I didn't have a computer I took had to do the paper work for the most part. The paper was pretty straight forward however there were some things that I didn’t understand what they were talking about. Many things were repeats and I couldn't understand why, so figured it is probably because different papers may be going to different areas. Other than that the paperwork wasn't all that challenging, it was typically very straight forward. After filling out the paperwork Markia made the flow chart, I checked it and told her some adjustments she had to make then she finished it.

So the process that is displayed on this flow chart basically shows how you can pass or fail to get your liquor license. The first way is to not be of drinking age (surprisingly), and if you have a criminal record. All the other problems can be solved by easily obtaining a permit. If everything is successful then you will have a liquor license. 

Teaching Certification

TeachingPositionsInPABrittany and I worked together on this project displaying the process of filing for a teaching permit. We tried to make our flow chart as simple as possible so it wont be too complicated. As far as the paperwork goes, it was pretty straight forward, and easy to fill out. If I could change one thing I would change the application fee. I was really surprised to see that applicants have to pay $100. 


Hall vs. US


Constitutional Question: Should debtors pay federal income tax on the gain from the sale of assets (their farm) during bankruptcy proceedings and to what extent?


Facts:

  • Lynwood and Brenda Hall owned a farm in Willcoz, Arizone
  • 2005 they filed for bankruptcy under chapter 12
  • chapter 12 is a provision in bankrupty code applying to farmers
    • o eases burden on family owned farms
      • discharge certain debts
      • easier
      • chapter 12 amended in 2005
    • o discharge claims resulting from sale/trade of farm asset used in farming
    • sold farm for $960,000
    • made a profit because it exceeded their debt
    • tried to discharge a capital gains tax
    • o $29,000
    • IRS objected
    • o After assets are sold after bankruptcy petition taxes are not dischargable 
    • Bankruptcy court said the Halls were liable because “a Chapter 12 esate is not a separate taxable entity” 
    • Halls appealed to district court
    • o Reversed decision 
    • o Found in favor of the Halls
    • o Said Chap 12 was made to help family farms stay in the family 
      • Refusing the tax discharge would be inconsistent
      • Gov’t appealed to US court of appeals
    • o Case again reversed
    • o Chap 12 estate is not a separate entity
      • Capital gains tax must be assessed as a independent tax
      • Halls appealed for certiorari
    • o When a higher court reviews the decision of a lower court
    • Supreme court granted Halls petition


Summary: The Halls owned a farm but they went bankrupt so they sold it. They made a profit but then got taxed but Chapter 12 is made so farmers can keep their farms in the family and it helps them. They applied to have the tax discharge but the IRS was like “No that’s totally taxable under chapter 12 because you filed for bankruptcy making it a separate entitity.” But the Halls didn’t want to give in so they appealed it and the gov’t said they were right because refusing the tax charge was inconsistent. But then the gov’t had it appealed and the court said the gov’t is right because capital gains tax must be assessed as a seprate tax. So the Halls filed for certiorari and went to the supreme court.


Predictions: I think the Halls will lose because since they made a profit its no longer just a matter of their bankruptcy issue. They should have to pay the tax regardless. 


How to Register a Child with CHIP

View the flowchart here!


​    I chose to register a child with CHIP, Pennsylvania's state children's health insurance.  One can register with CHIP online, on paper or over the phone.  I focused on applying online, while Lola recorded the process of filling out a paper application.  Applying online was surprisingly straightforward, though I'm sure the paper application was much more confusing and tedious.
    The most confusing part of using COMPASS, the online application system, to apply for CHIP was the site itself.  COMPASS is only compatible with Internet Explorer or Firefox.  Using the "back" and "forward" buttons may cause one to lose all the information they've entered.  I have a feeling that someone who isn't very familiar with computers would have quite a bit of trouble.  Fortunately, there are tutorials to help people understand how to use the site, as well as YouTube videos that explain where on the site to go and what information to have beforehand.
​    If I could change one thing about this process, I would make it easier to understand exactly what one is getting.  The site has instructions and guides to entering information, but it's hard to understand what one is applying for beyond "health insurance" or "food stamps."
​    I'd guess that the systems are so complicated because there's so much information out there to define us--aside from the basic things like name, birth date and social security number, pieces of information like what medical procedures we've had and where we work are all part of what identify us as individuals and it's important to be constantly making sure that everything matches up.  In addition, there are so many people using the same systems that if we simply gave our names, we'd be indistinguishable from however many other people there are in the state or country that happen to share our name.



image
image

Teaching Certificate

TeachingPositionsInPA Brittany and I worked together on this project displaying the process of filing for a teaching permit. We tried to make our flow chart as simple as possible so it wont be too complicated. As far as the paperwork goes, it was pretty straight forward, and easy to fill out.